When a student clicks “Submit,” your platform has to handle whatever comes in: maybe a blurry photo of a handwritten assignment, a 2GB video presentation, a .zip folder packed with Python scripts, or even a file type your system has never processed before.
Each file type has its own risks and technical challenges. At a small scale, these issues feel manageable. But once thousands of students are uploading assignments, even small failures can damage trust and affect your platform’s reputation.
This guide isn’t about deciding whether to support different file types; that’s already necessary. It’s about how to design a system that properly processes, secures, and routes each file from the moment a student uploads it to the moment a grader opens it.
💡For a broader understanding of the challenges behind this, you can also read our post on common EdTech upload challenges.
Key Takeaways
- Student uploads can be anything: images, documents, code, videos, or data, so your system must handle all of them safely.
- Validate files before upload. Check file type, file size, and clean filenames early to reduce backend problems.
- Use a clear processing flow: scan for viruses first, detect the file type, then apply the right processing steps.
- Security is essential. Use signed URLs, rename files on the server, and apply strict access controls to stay compliant.
- Plan for scale. Automate workflows, compress files, use a CDN, and design for large numbers of students from the start.
To design that system properly, you first need to understand what you’re actually dealing with.
The Student Upload Ecosystem: What You’re Actually Receiving
Before designing your pipeline, understand what’s actually coming in. Student uploads are not consistent. They change based on subject, assignment type, and course level.
| Academic Context | Typical File Types | Key Challenges |
| STEM Assignments | .py, .java, .ipynb, .zip, .csv | Risk of malicious code inside archives, integration with automated test runners |
| Humanities Essays | .docx, .pdf, .pages | Normalising formats for grading, sending content to plagiarism checks |
| Art & Design | .png, .jpg, .psd, .ai, .svg | Large file sizes, converting files for browser preview |
| Video Presentations | .mp4, .mov, .webm | Video transcoding, high storage usage, smooth streaming delivery |
| Lab Reports | Scanned .pdf, .jpg (phone photos) | OCR for handwritten text, correcting rotation and clarity |
| Data Science | .csv, .xlsx, .parquet, .ipynb | Handling large datasets, generating safe previews |
| Engineering/Architecture | .dwg, .stl, .step | Need for specialised viewers, converting to web-friendly formats |
In many cases, a single submission includes multiple files. For example, a computer science project might include .py source files, a .zip archive, a README.pdf, and a screenshot.png, all uploaded together.
Your system must treat it as a single logical submission while still processing each file separately. The archive may need scanning and extraction, code files may go to an automated testing pipeline, PDFs to a preview generator, and images to compression and thumbnail services.
Once you understand how unpredictable submissions can be, the next question becomes: how do you prevent obvious problems before they hit your backend?
Pre-Upload Validation: Stop Bad Files Before They Hit Your Servers
The cheapest work is the work you never have to do. If you validate files in the browser before they’re uploaded, you can stop a lot of unnecessary load from ever reaching your servers.
A good pre-upload system should include:
- File type whitelisting should be based on the assignment, not a single global rule for the entire platform. A video course can allow .mov, but a coding assignment shouldn’t. The allowed file types should change depending on the course. Filestack’s File Picker lets you define accepted file types for each upload, so you can simplify the multi-file selection process while still enforcing course-specific rules at the UI level.
- File size limits should depend on the type of file and your infrastructure capacity. For example, Coursera limits most uploads to 1GB. Canvas allows files up to 5GB in many setups, but still recommends much smaller sizes for assignments. Your limits should be based on more than just storage space. Just because you can store a 4GB .mov file doesn’t mean you should. Storing it is one cost, converting it into a streamable format is another. Your limits should reflect processing and delivery costs, not just storage space.
- Filename cleaning before upload. Reject or automatically rename files that include suspicious patterns like ../, null bytes, or extremely long names. This improves security and user experience. A strange filename can signal misuse, and clean names make backend processing safer and more predictable.
But validation alone isn’t enough. Eventually, valid files will still reach your system, and that’s where architecture matters most.
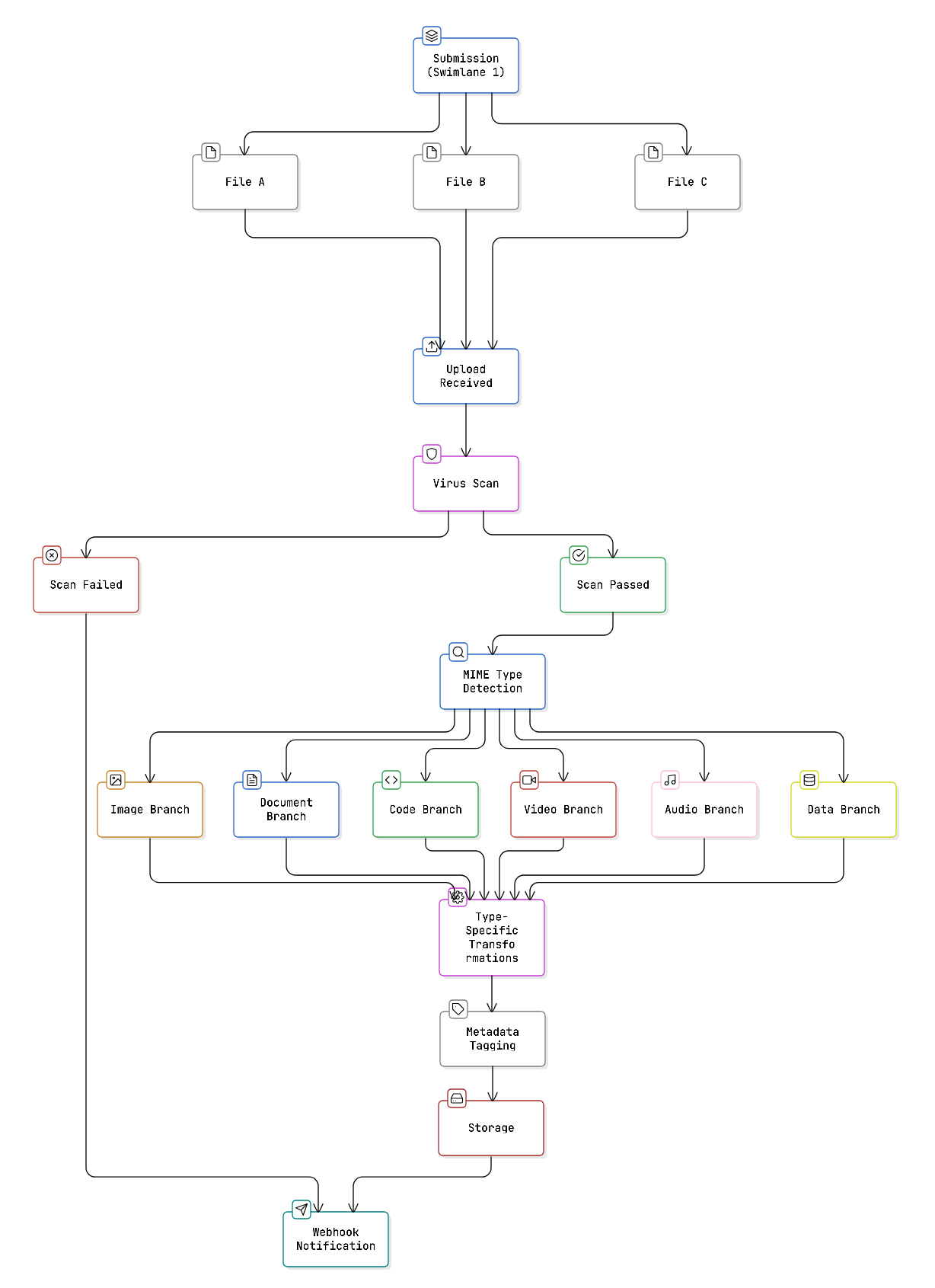
Core Processing Pipeline: File Type by File Type
This is the stage where your architecture really matters. The decisions you make here affect performance, security, and long-term scalability.
The key pattern is simple:
After a file is uploaded, trigger a backend workflow. First, scan the file for security threats. Then, based on its MIME type, route it into the correct processing path.
Every file shouldn’t go through the same logic. A .mp4 needs transcoding. A .docx might need text extraction. A .zip may need to be unpacked and scanned again. The pipeline should branch intelligently after the initial security check.
This structured flow keeps your system secure, predictable, and easier to scale as new file types are added.
To make this more concrete, here’s a quick reference table mapping common student file types to their typical issues and recommended processing steps in a production learning platform.
| File Type | Common Issues | Recommended Processing Steps |
| .jpg, .png, .webp | Large file sizes, inconsistent dimensions, and phone photo rotation | Compress, resize for thumbnails, convert to WebP, correct orientation, and apply OCR if handwritten |
| .docx, .pdf, .pages | Format inconsistency, embedded macros, non-searchable scans | Convert to PDF, strip macros, apply OCR for scans, and generate a sandboxed preview |
| .py, .java, .zip, .ipynb | Malicious archive contents, path traversal, zip bombs | Virus scan before extraction, safe extraction, validate extracted file types, run code in sandbox only |
| .mp4, .mov, .avi, .mkv | Codec incompatibility, huge file sizes, no captions | Transcode to H.264/MP4, compress, generate thumbnail, extract audio for captioning |
| .mp3, .wav, .aac | Format inconsistency, large uncompressed files | Convert to MP3/AAC, compress to 128kbps (spoken) or higher (music), generate waveform preview |
| .csv, .xlsx, .parquet | Large datasets, sensitive data exposure | Validate structure, generate safe row-limited preview, scan for PII |
| .dwg, .stl, .step | No native browser viewer, large binary files | Convert to web-viewable format (e.g., OBJ/glTF), generate a static preview image |
Images
Students upload many kinds of images. It could be a high-resolution art portfolio scan, a phone photo of a whiteboard, a screenshot of code output, or a scanned handwritten assignment.
When handling images, your goals should be simple:
- Create a small, web-friendly thumbnail for the grading dashboard.
- Convert the file into a consistent format (WebP is a good default).
- Compress the image without noticeably reducing quality, so storage costs stay under control.
- If needed, add a watermark or metadata tag that connects the image to a specific submission ID for academic integrity.
For scanned handwritten documents, OCR (Optical Character Recognition) is especially useful. It turns the image into searchable text. This helps plagiarism detection systems and makes the content easier to review.
Tools like Filestack’s transformation pipeline can resize, convert formats, and compress images in a single step, which simplifies the processing workflow.
See Filestack’s Transformation API docs for exact resize and format parameters.
Documents
PDFs, Word files, PowerPoint files, and similar formats make up most academic submissions. The main challenge is consistency. Teachers and grading systems want the same viewing experience, whether a student uploaded a .docx from Windows, a .pages file from macOS, or a .pdf from Google Docs.
The simplest solution is to convert everything into a PDF for grading. This creates one standard format for review. It also avoids font issues, reduces compatibility problems, and removes risks like embedded macros that can exist in Office files.
For security, generate a safe preview using a sandboxed renderer. Avoid serving the original .docx or editable file directly, since those formats can contain executable content.
For scanned documents, especially common in math and science courses, apply OCR before storing the file. OCR adds a text layer, making the document searchable and allowing plagiarism detection tools to analyse the content.
Code and Archives
This category has the highest security risk on your platform. A .zip file is just a container. Inside, it could have normal Python files, or it could include harmful content like path traversal attacks, zip bombs, or files meant to break your automated grading system.
Because of this, your processing steps must be strict:
- Run a virus scan before extracting anything.
- Extract files safely with protection against directory traversal attacks.
- Check extracted files against your allowed file type list.
- Run any student code inside a fully sandboxed environment.
Never extract student archives on servers that have access to your production systems.
For individual code files like .py, .js, or .java, the security risk is lower but still requires scanning. Beyond security, the main value comes from analysing the file. You can detect the programming language, count lines of code, and read dependency files like requirements.txt or package.json. This metadata can support analytics, automated grading, and plagiarism detection.
Implement virus scanning by enabling the security policy in your Filestack workflow, specifically using the virus_detection task as the first step before any transformation or storage.
Video and Audio
Video submissions are no longer rare; they match how students already learn and communicate.
TechSmith’s 2024 Video Viewer Study, which surveyed 1,000 people across the US, Australia, Canada, France, Germany, and the UK, found that 83% prefer video for learning and informational content.
If students already prefer learning through video, it’s natural that they expect to submit assignments in video format too.
If your platform doesn’t support video properly, it will fall behind. Students upload files in many formats like .mov, .avi, or .mkv, but your system should convert them into a standard format like .mp4 or .webm so they can be streamed smoothly.
For video processing, you should:
- Convert videos to H.264/MP4 so they work on most devices.
- Create a thumbnail from a clear frame for the submission preview.
- Extract the audio track for captions and accessibility needs.
- Compress the file to reduce storage and streaming costs.
Student-recorded videos are often much larger than needed, so compression helps save money. Accessibility also matters. In many places, captions are a legal requirement, not just a nice feature.
If you want to go deeper into infrastructure strategies, see our guide on techniques for handling large file uploads.
Audio submissions, such as podcasts, oral exams, or music assignments, follow a similar process. Convert them to a consistent format like MP3 or AAC. For spoken content, 128kbps is usually enough. Music may need a higher quality. You can also generate a waveform preview for graders and use automatic transcription to make the content searchable and more accessible.
Processing files correctly is important. Processing them securely is critical.
The Security Layer: Must-Have Protection
Handling student files isn’t just a technical task; it’s a legal responsibility. Most EdTech platforms must follow FERPA (for US institutions, which protects student education records) and GDPR (for users in the EU, which protects personal data).
If student submissions are exposed in a breach, it’s not just a bug. It becomes a compliance issue.
Here’s what a secure system must include:
- Virus scanning on every upload, every time. Don’t assume only certain file types are risky. Even PDFs and images can carry hidden threats. The cost of scanning files is small compared to the damage a malware incident can cause, especially if infected files spread across a classroom.
- Never store files publicly. Student files should not be directly accessible through public URLs. Store them outside the web root and serve them only through signed, time-limited URLs. Before generating a download link, verify that the user is allowed to access that file. A student should never be able to guess or construct a URL to another student’s submission.
- Sanitise filenames server-side, always. Even if you validate filenames in the browser, don’t trust them fully. Rename files on the server using a UUID (random unique ID) for storage. Keep the original filename only as metadata. This prevents naming conflicts and security issues.
- Role-based access controls on every file operation. A student can read their own submissions. An instructor can read submissions for their enrolled sections. A TA has read access, not write access. Administrators have audit access. These aren’t optional features, it’s the minimum access control structure required for compliance with FERPA and similar regulations.
For a comprehensive treatment of the full security framework, see the comprehensive file upload security best practices.
Once files are secure and properly processed, the next step is making them useful to the rest of your system.
Post-Upload Automation: Closing the Loop
If a file is uploaded and just sits in S3 with no action taken, your system is incomplete. After processing, the pipeline should automatically trigger the next steps in your workflow.
Here’s what that means in simple terms:
Webhooks to Grading Systems
When a file is fully processed and stored, send a webhook to your LMS or grading service.
The webhook should include:
- Submission ID
- Student ID
- Assignment ID
- Final processed file URL
- Processing details (virus scan result, confirmed file type, transformations applied)
This keeps your storage layer and gradebook aligned. Graders don’t need to manually check whether a submission is ready; the system updates automatically.
Auto-tagging with Metadata
Every stored file should include structured metadata such as:
- course_id
- assignment_id
- student_id
- submission_timestamp
- original_filename
- processing_status
This makes files easy to search, supports analytics, and simplifies compliance audits. Without proper metadata, storage quickly becomes messy and hard to manage.
Plagiarism Checks as a Background Step
For document and code submissions, extract the text and send it to your plagiarism detection system.
This should run asynchronously, after processing is complete, not during the upload. That way, students aren’t stuck waiting while integrity checks run.
In short, post-upload automation turns file storage into an active workflow instead of just a storage bucket.
For an introduction to configuring this automation layer, see getting started with Filestack Workflows for automation.
All of this works well at small scale. But what happens when your platform grows?
Performance and Cost at Scale
File handling costs change a lot when you move from 1,000 students to 100,000. Decisions that seem small in the beginning can become very expensive later.
Use a CDN for delivery. For content that is accessed frequently, like submissions or course materials, serve it from edge locations instead of directly from your main storage. This improves speed for students and reduces bandwidth costs on your origin server.
Compress files properly. Image and video compression make a big difference over time. If you reduce the average file size by even 40%, you lower both storage and data transfer costs. Use modern formats like WebP for images and well-compressed H.264 for videos instead of storing large, unoptimised files.
Use lazy loading in grading dashboards. A common issue happens when an instructor opens a submissions page, and the system starts downloading many large files at once. Instead, load small thumbnail previews first. Only download the full file when the instructor clicks on it.
At scale, small optimisations add up. Performance improvements are not just about speed; they directly affect your infrastructure bill.
At this point, the pattern is clear: secure, structured, automated file handling is not optional infrastructure, it’s core platform design.
Conclusion
The patterns in this guide can be built using any strong file handling API. The real question isn’t whether to implement them, it’s whether you want to build everything from scratch or configure an existing platform that already solves most of it.
Filestack provides a transformation pipeline, workflow engine, and built-in security layer that cover many of the needs discussed above. Features like virus scanning, format conversion, CDN delivery, and signed URL generation can be set up through configuration instead of custom engineering.
That means your team can focus on product logic instead of rebuilding file infrastructure.
If you want to try it out, you can start with a free Filestack trial and begin implementing these patterns right away. It’s possible to get your first submission pipeline running quickly without dedicating an entire sprint to infrastructure work.
You can explore the Filestack documentation for detailed API references and SDK guides for the languages your team already uses.
Shefali Jangid is a web developer, technical writer, and content creator with a love for building intuitive tools and resources for developers.
She writes about web development, shares practical coding tips on her blog shefali.dev, and creates projects that make developers’ lives easier.
Read More →




