In 2026, how fast you ship matters a lot. If your team spends weeks (or sprints) building something like a file upload system, that’s time not spent building features that actually make your product stand out.
The tricky part is that file uploads look simple, but they’re not. Behind the scenes, they involve security, storage, performance, and scaling challenges. The way you choose to build this can affect your costs, security, and developer experience for years.
This guide will help you decide whether to build your own file upload system or use an existing service.
We’ll break down:
- What goes into building your own file upload system
- The hidden costs most teams don’t think about
- What you get when you use a managed file upload API
So instead of guessing, you can choose based on the real long-term impact.
Key Takeaways
- Self-hosting takes 200+ hours + ongoing maintenance and security effort.
- A managed file upload API integrates in a few hours with built-in features.
- File uploads are high-risk; self-hosting needs strong security (OWASP-level).
- Total cost is usually higher for self-hosting (infra + dev time).
- Self-hosting is good for internal tools, but for real apps, a managed file upload API is the better default in 2026.
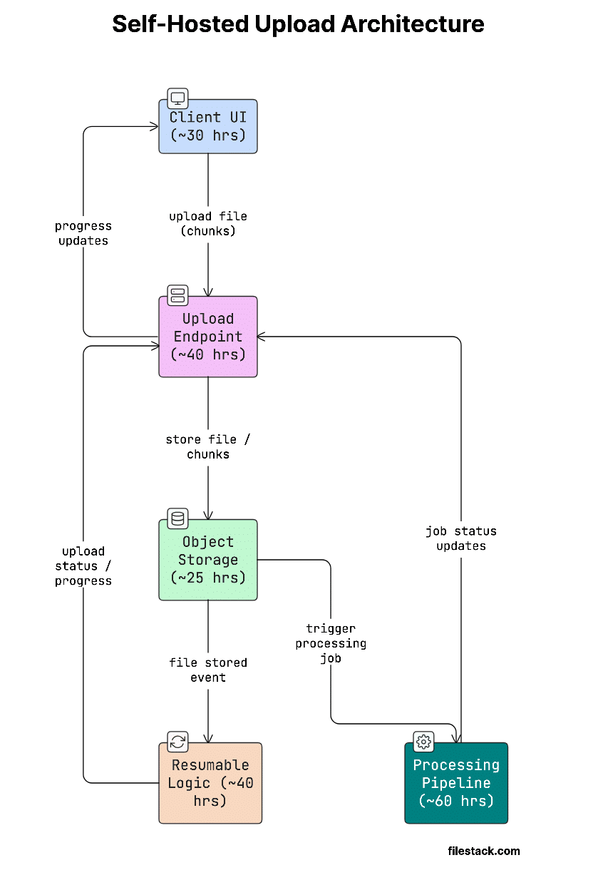
Understanding the Self-Hosted Upload Architecture
Building your own file upload system isn’t just one feature; it’s a combination of multiple parts working together.
The Component Stack
A production-ready self-hosted uploader is not a single service. It’s made up of several layers:
- Client-side UI and chunking logic: You need a frontend that supports drag-and-drop, multiple files, progress tracking, and large file uploads (using chunking or resumable uploads). Tools like Uppy or FilePond help, but still need setup and maintenance.
- Server-side ingestion endpoint: An API route (in Node, Python, Go, or your stack of choice) must receive the multipart form data or binary stream, validate content type and file size, generate a safe file name to prevent path traversal attacks, and write or stream the payload to storage.
- Storage integration: Files are usually stored in services like AWS S3 or Google Cloud Storage, not on your server. This adds setup, permissions, and extra costs (like bandwidth when files are downloaded).
- Progress and resumability handling: To support resume, your server has to track upload progress (often using a database or Redis) and let the frontend check the status. This adds complexity.
- Post-upload processing pipeline: After upload, tasks like image resizing, video processing, or virus scanning run in the background using queues (typically via SQS, RabbitMQ, or a similar broker) so the system doesn’t slow down.
To make this easier to understand, here’s a simple architecture diagram showing how all these parts connect:

The Appeal of Ownership
Building your own upload system does have some real benefits:
- Full control over data: Your files never go through a third party. This is important for industries with strict rules and compliance needs.
- Zero recurring vendor fees: You pay for cloud storage and compute, but not for API calls or per-gigabyte processing charges billed by a SaaS provider.
- Architectural flexibility: You can connect the system to any internal tools or workflows without depending on what a vendor supports.
These benefits make sense mainly for internal tools, highly secure environments, or teams that already have strong infrastructure experience.
So while it sounds attractive, let’s now look at the challenges that come with it.
The Hidden Challenges of Self-Hosting in 2026
Self-hosting gives you control, but it also brings ongoing challenges in security, maintenance, and scaling that are easy to underestimate.
Security Debt
The OWASP Top 10 has included injection and insecure design vulnerabilities for over a decade, and file upload endpoints remain one of the highest-value attack surfaces on the web. Some risks are especially hard (and costly) to handle:
- Unrestricted file uploads: If your upload endpoint accepts any file without properly checking its real type (not just the file extension, which can be easily faked), attackers can upload harmful files like scripts or malware. To prevent this, you must check the actual file type (using tools like libmagic), isolate uploaded files in a safe environment, and store them outside your main app folder. These steps are essential, but they also need regular security checks and maintenance.
- Malware injection: Even normal files like PDFs, images, or Word docs can contain hidden malware. Without a proper scanning system (like ClamAV or cloud antivirus tools), you’re taking that risk. Setting up and maintaining this scanning process takes ongoing effort from your team.
- Insecure file access (predictable URLs): If your file URLs are easy to guess (like /uploads/12345.jpg), anyone can try different links and access files they shouldn’t. To fix this, you need to use secure, time-limited URLs, manage and rotate access keys, and control and revoke access when needed. All of this adds extra development and maintenance work.
Beyond security, there’s also the ongoing effort required to keep everything running smoothly.
Maintenance Overhead
Over time, your system needs constant updates.
Libraries you use today can become outdated or unsafe in a couple of years. For example, your upload library might have security issues, your backend tools might introduce breaking changes, or cloud providers might stop supporting older SDKs.
In big companies, a dedicated team handles this. But in most startups, product engineers have to manage it themselves.
This usually takes 10–20 hours every month, and even more if something breaks or there’s a security issue.
And even if everything is secure and updated, scaling brings another layer of complexity.
Scalability Bottlenecks
A single upload server can only handle a limited number of uploads at once. If multiple users upload large files (like videos), the server gets overloaded: handling data transfer, memory usage, and storage all at the same time.
This can slow down your entire app, not just uploads.
To fix this, you need solutions like running multiple servers (scaling horizontally), using a separate system just for uploads, and adding queues to control traffic.
But all of these increase complexity and cost. Without them, heavy uploads can hurt your app’s overall performance.
Because of these challenges, many teams are now moving toward managed solutions.
The Rise of the Managed File Upload API
Managed file upload APIs are becoming popular because they save time, reduce complexity, and handle many hard problems out of the box.
Feature Completeness
A modern managed file upload API already gives you features that would take months to build yourself, and they’re tested and ready for production:
- Ready-to-use upload UI: Comes with drag-and-drop, multiple file upload, file filtering, and progress tracking. You can add it to your app in minutes.
- Upload from cloud apps: Users can directly upload files from Google Drive, Dropbox, Instagram, etc., without downloading them first.
- Resumable uploads: If the internet breaks during a large upload, users can continue from where it stopped instead of starting again.
- Webhooks and callbacks: Your backend gets notified instantly when an upload is done, no need to keep checking manually.
- Built-in file processing: You can resize images, convert formats, process videos, or preview documents just by using simple URL options.
But features alone aren’t enough; performance also matters, especially for global users.
Global Performance
Managed file upload APIs are built on global infrastructure, so uploads are faster for users everywhere.
Files are uploaded to the nearest server (edge location), which reduces delay. After that, they’re stored and delivered using a CDN for fast access.
If you build this yourself, you’d need to set up things like multi-region storage, CDN configuration, and smart routing, all of which are complex and time-consuming.
Along with performance, compliance is another big advantage.
Compliance as a Service
Following data laws and security standards is now a must.
With a managed API, compliance (like SOC 2 or GDPR) is already handled for you. This saves you from doing heavy work like documenting data flows, writing security policies, and handling audits.
Instead, you can rely on the provider’s compliance and simply share their reports with auditors.
Now let’s compare both approaches side by side to see the full picture.
Technical Comparison: Total Cost of Ownership (TCO)
Most teams only think about the time to build a feature, but the real cost also includes maintenance, security, and lost developer time.
Here’s a simple comparison:
| Category | Self-Hosted Build | Managed File Upload API |
| Initial Setup Time | 200–300 engineering hours | Less than 4 hours |
| Security Management | You handle everything (updates, patches, scanning) | Handled by the vendor |
| Scalability | You have to manage servers yourself | Automatically handled |
| Cloud Uploads | Build each integration (Drive, Dropbox, etc.) | Already included |
| Resumable Uploads | Build it yourself | Built-in |
| CDN / Edge Delivery | Set up CDN separately | Already included |
| Compliance (SOC2/GDPR) | You handle audits and certification | Vendor-certified |
| Recurring Infrastructure Cost | Storage + servers + bandwidth + maintenance | Simple, predictable pricing |
| Uptime SLA | Dependent on your infrastructure | High uptime (around 99.99%) |
Let’s break down the cost further to understand where the difference really comes from.
Development Time
Building your own upload system takes a lot of time and money.
If you assume $150/hour, then 200 engineering hours = $30,000 just to build it, before any user even uses it.
With a managed API, setup takes less than 4 hours, which is around $600 in developer time.
That difference can be used to build actual product features instead.
But the build cost isn’t the only expense; infrastructure plays a big role too.
Infrastructure Costs
Self-hosting isn’t just about storage costs.
While storing files (like on S3) is cheap, the real cost comes when users download those files. This is called egress, and it can cost 10–20× more than storage, especially for apps with lots of media.
A managed API usually includes a CDN, which caches files closer to users. This reduces how often data is fetched from the main server, which saves both cost and bandwidth.
And beyond money, there’s also the cost of lost time.
Opportunity Cost
This is the cost most teams forget to consider.
When your engineers are busy building and maintaining file upload systems, they’re not working on features that grow your product or bring in revenue.
In smaller teams, this matters even more. Time spent on infrastructure can slow down your product’s growth, and once that time is gone, you can’t get it back easily.
To make the final decision easier, let’s look at a simple framework.
Key Decision Factors for 2026
Use these simple five points to decide what’s right for you:
1. Media Processing Needs
If your app needs things like image resizing, video processing, file conversion, watermarking, or AI features (like OCR or content detection), building it yourself gets complicated very quickly.
Managed APIs already provide these features; you just use simple settings or URLs, without the need for any extra setup.
Build if: You have one specific transformation use case already covered by a well-maintained open-source library and no plans to expand.
Buy if: Your transformation requirements are diverse, growing, or not yet fully defined.
2. Uptime Requirements
Uptime means how often your upload system is available.
- 99.9% uptime = about 8–9 hours of downtime per year
- 99.99% uptime = about 50 minutes per year
Reaching a higher uptime (99.99%) is hard. It needs multiple servers in different regions, automatic failover, and a team available 24/7.
Most teams don’t want to invest this much just for file uploads.
Build if: Your app is internal and can handle some downtime.
Buy if: Your users depend on uploads, especially if they are customers or paying users.
3. Security Posture
The question isn’t can you secure a self-hosted upload system, you can. The real question is: can you do it consistently over time?
Security needs ongoing effort, not a one-time setup.
Build if: You have a dedicated security team, proper processes for handling vulnerabilities, and a clear plan for responding to security issues.
Buy if: Security is handled by general developers alongside other work, without a dedicated focus.
4. Data Sovereignty Requirements
In some cases, you must keep data fully under your control due to legal or regulatory rules.
For example, certain government or healthcare systems may require that files never leave your own infrastructure.
Build if: You have strict legal rules that don’t allow third-party services.
Buy if: Your compliance needs can be handled through vendor agreements (like DPA) and standard policies.
5. Team and Budget Constraints
Many teams make this decision for the wrong reasons.
Startups often avoid managed tools to prevent “vendor lock-in,” but underestimate how expensive and time-consuming building really is. On the other hand, experienced teams may choose to build just because it feels like the “right” engineering choice.
Neither approach is practical; what matters is the real cost, time, and effort involved.
Here’s a simple flowchart to help you quickly decide:

Making the Strategic Choice
For most teams in 2026, the answer to build vs buy is simple: buy.
Using a managed file upload API is usually the better choice for real, user-facing apps where speed, security, and scaling matter.
When you look at the full cost: development time, infrastructure, maintenance, security, and lost developer time, managed solutions almost always win. The only time self-hosting makes sense is for small internal tools, strict compliance needs, or teams with strong infrastructure expertise and time to maintain it.
For everyone else, building your own system is like taking on long-term technical debt. It takes weeks to build, keeps demanding effort, and slows down your team.
A managed API, on the other hand, can be set up in a few hours, and lets you focus on building what actually makes your product better.
Still have questions? Let’s quickly answer some common ones below.
FAQ
What are the security risks of self-hosting a file upload server?
The biggest risks are allowing any file type (which attackers can use to upload harmful scripts), malware hidden inside normal-looking files like PDFs or images, and predictable file URLs that let attackers access other files. Fixing these issues requires proper file checks, virus scanning, and secure URLs, all of which need ongoing effort and maintenance.
How does a file upload API improve user experience?
A managed file upload API gives you features like resumable uploads, cloud uploads (Google Drive, Dropbox), and real-time progress tracking out of the box, things that would take weeks to build yourself. It also uploads files through nearby servers (edge), making the experience faster for users anywhere in the world.
Is it cheaper to build or buy a file upload solution in 2026?
Buying is usually cheaper when you look at the full cost. Building your own system can take 200+ hours (around $30,000) plus ongoing maintenance, while a managed file upload API can be set up in less than 4 hours at a much lower cost.
Can I use my own S3 bucket with a file upload API?
Yes, tools like Filestack and other managed file upload APIs support bring-your-own-storage (BYOS). This means files are stored directly in your own S3, Google Cloud, or Azure storage. You keep full control of your data, while still getting benefits like security scanning, file processing, and fast delivery through a CDN.
How do managed APIs handle large file transformations?
Large transformations like video transcoding, document conversion, or high-quality image resizing are handled in the background on separate systems. Once done, your backend is notified through a webhook. For simple tasks like image resizing or format changes, most APIs let you do it using URL parameters. These run on the CDN and get cached, so they’re fast after the first request.
Ready to cut your upload integration from 200 hours to under 4?
Explore Filestack’s file upload API and start with a free account.
Shefali Jangid is a web developer, technical writer, and content creator with a love for building intuitive tools and resources for developers.
She writes about web development, shares practical coding tips on her blog shefali.dev, and creates projects that make developers’ lives easier.
Read More →

